海外留学申请,语言成绩是不可缺少的部分。如果我要申请的目标学校托福雅思成绩都认可,那考哪一个更容易呢?相信这是不少同学心中的困惑。
很多人在横向对比这两个考试的时候,认为托福比雅思更难更学术,雅思比托福更偏更灵活。
但是这些都是从语言考试整体维度上来说的,如果从听,说,读,写这四个维度分开来比较呢?下面就从阅读上来对比一下托福和雅思,究竟雅思和托福阅读比较哪个更简单?
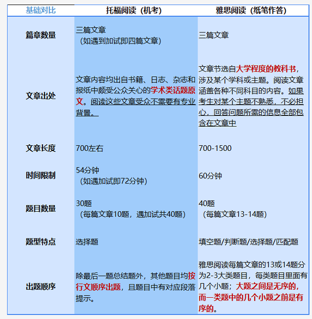
雅思和托福阅读比较阅读内容对比

雅思和托福阅读比较出分情况对比

从两种考试的阅读平均分来看,雅思阅读更简单些。
根据ETS发布的《2019全球托福成绩报告》,中国大陆托福考生托福平均分为83分,其中托福阅读为21分。而《2019中国大陆地区雅思考生学术表现白皮书》显示,中国大陆地区雅思考生平均分为5.8分,其中雅思阅读平均分为6.2分。
雅思和托福阅读比较题型对比
雅思阅读题型较多,但基础题型占比比托福阅读基础题型多
在雅思阅读考试中,以2020年为例,基础题型填空题(29%)和判断题(28%)依然是出现频率较高的两种题型,总占比57%,一共占据了超过一半的考试题目。紧随其后的是难度较大的匹配题(23%),选择题(13%)和与前一年持平的Heading题(7%);然而托福考试中,基础题整体占比不足50%。
雅思和托福阅读比较素材对比
托福阅读文章更强调学术性,雅思阅读文章可读性更高。
正如上表所总结的,托福文章都是由出题人从学术研究中总结凝练改编而来,所以文章相对来说比较枯燥,语言很学术化,不生活化。而雅思的文章广度上更大,有杂志文章、书籍文章也有学术期刊文章,可读性明显要高很多。
不管是选雅思,还是选托福,想要取得高分,都是需要长期努力,科学备考。
以上文章由广州新东方教育课程顾问整理编辑发布,部分文章来自网络内容真实性请自行核实或联系我们,了解相关专业课程信息您可在线咨询也可免费申请试课。关注官方微信了解更多:150 3333 6050
免 费 申 请 试 课