培训无忧网合作机构 > 学校机构 > 广州新东方教育欢迎您!

咨询热线 400-001-5729

雅思写作task2评分标准有哪些

发布时间:2022-08-07 10:09:06

雅思写作task2评分标准
      剑桥雅思官方真题由雅思考试命题方出品,是具有参考价值的雅思备考资料。对于雅思写作而言,读剑桥真题上的范文自然成为了考生们的必修课。但范文怎么读才能对我们有更大的帮助呢?——首先,我们必须清楚了解写作的评分标准,这样才能知道什么样的作文算是好作文、高分作文。其次,我们必须清楚自己的写作水平,这样才能知道我们自己差在哪儿,应重点往哪方面努力。那么,雅思写作task2评分标准有哪些?雅思写作task2怎样才能得高分?

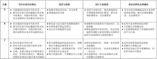
      雅思写作task2评分标准:

雅思写作task2评分标准

      从雅思写作task2评分标准可以看出,要取得较高的分数,我们需要:
      1. 充分回应各部分写作任务,不跑题不偏题
      ①如果你常常读不懂题目——那么请先放下范文,找老师要来历次的写作考题回忆,把生词捋一捋、背一背。因为大作文话题重现率较高,掌握以往真题中的词汇对应考时读题帮助很多。
      ②如果你常常能读懂题,但容易写跑题——那么也请先不要读范文,这样对你帮助不大且容易让你忽视题目本身。请先找老师系统学习一下大作文的审题技巧,然后练习在读题时把容易忽略的审题要点重点标记。
      2. 观点清晰统一,论点充分展开论证
      对于各阶段的学生,学习论点以及展开都是读范文的首要任务!但在读范文之前,请先自己读题、思考你的观点、分论点、支撑内容,最好也起笔写一写,在自己遇到瓶颈觉得写不下去/写不顺畅,只能想方设法凑字数的地方特别标记,然后再对照考官范文,看 ta 提出了什么论点,以及对此论点是如何支撑拓展的。对于自己没想到的论点/支撑内容(即我们常说的写作素材),可整理记录到专门的本上,供以后复习使用。
      3. 内容有逻辑,分段充分合理
      不建议大家花心思去分析考官范文的行文逻辑。毕竟,写作是一个比较开放性的科目,每个题目有很多种写法。看得范文越多,看到的行文逻辑越多,但对于什么样的题目使用什么样的行文逻辑你可能会越不清楚。所以建议大家看看雅思作文题目分类相关的讲解,比如,一般雅思写作课都会重点对这方面进行讲解,且通常只讲少量几种,却能适用于几乎所有的题目,这样做了,掌握起来要容易得多。
      4. 使用合适的衔接首段
      如果你写作文时常常依赖于“First, ...”、“Second, ...”、“Besides, ...”、“In addition,...”这些位于句首的衔接手段,那么每次读完范文后请用一种突出颜色特别标记一下范文中的所有衔接词,包括位于句首的副词、位于句中的连词、连接从句的关系词,等。然后按照逻辑关系以及词性整理到自己的本上,如:
      表示原因:连词:because / since / as
      介词:because of ... / owing to ... / due to ... / as the result of ...
      动词:stem from ... / result from ...
      5. 用词准确且灵活多样
      读范文确实是积累写作词汇的最好办法,因为你不是只背过了单词的中文含义,还在语境中了解了单词的用法,这样在以后的写作中遇到类似的语境,你也能想得起来。为了更准确、更深刻地记住单词的用法,大家不要只积累范文中你不认识的单词,如:aptitude“资质,天赋”。最好按短语的形式把范文中较好的表达整个记录下来,如:teach students accordingto their aptitude“因材施教”,然后按照话题分类记忆,如:教育类。
      6. 语法准确且句式多样
      不建议大家花时间通过读范文来学习语法。一方面,范文中没有相应的句型分析,基础较薄弱的同学很难通过读复杂句而具备写出复杂句的能力。盲目仿写或生搬硬套,就会导致驴唇不对马嘴。所以还不如先系统地学一学语法,练习写一写复杂句。对于语法基础较好只是没有写复杂句习惯同学,如想提高自己的句式多样性,可以每次自己写完作文后,再通读一遍看哪里可提升一下句型,在自己的实操中训练写复杂句的能力。另一方面,常常有一些基础尚可的同学看了考官范文嘲笑说范文的句式也没有多高级,读范文好像也学不到什么。的确,雅思写作在语法方面的考查并不是像奥数一样要求我们掌握多生僻冷门又难于上青天的知识点的,最重要的是能准确、恰当地表达出你想表达的内容,希望大家不要本末倒置!

以上文章由广州新东方教育课程顾问整理编辑发布,部分文章来自网络内容真实性请自行核实或联系我们,了解相关专业课程信息您可在线咨询也可免费申请试课。关注官方微信了解更多:150 3333 6050

免 费 申 请 试 课