课程详情 学校简介 学校地址 申请试听
关键词:网页设计培训 淘宝设计培训 淘宝美工培训
【行业前景】
淘宝,多少创业者的淘金圣地,从 2003 年淘宝诞生,淘宝创业诞生过无数的神话。2003 年到 2008 年期间,以个体商业户为主,随着淘宝的发展,越来越多的企业入驻平台,因此淘宝商城诞生,也就是现在所说的天猫。淘宝网作为当下最为流行的电商平台,被大家认知最广,想要通过网上平台进行买卖交易的用户越来越多,因此,竞争也就更加激烈。电商领域近几年的异军突起和未来更重要的营销地位。促使我们的电商从业人员要更专业,才能跟上电商的瞬息万变。据不完全统计,在未来3至5年的电商进程中,电商各类岗位人才缺口为500万至1000万。在针对电商人才调查中发现,目前电商企业在美工、运营、推广、客服等岗位上人才急缺。五优服务即优秀的师资,优良的管理体系,优质的教学服务,优美的学习环境和优雅的班级文化。加上实操技能学习,加上企业案例实战,加上班主任负责制…明显的优势,给你明确的选择。
【适用人群】
希望从事网店电子商务的所有社会人士。
如果交通不方便或者时间不符合,你也可以选择我们的在线课程,没有距离时间的限制,一样学名师课程。
【课程简介】
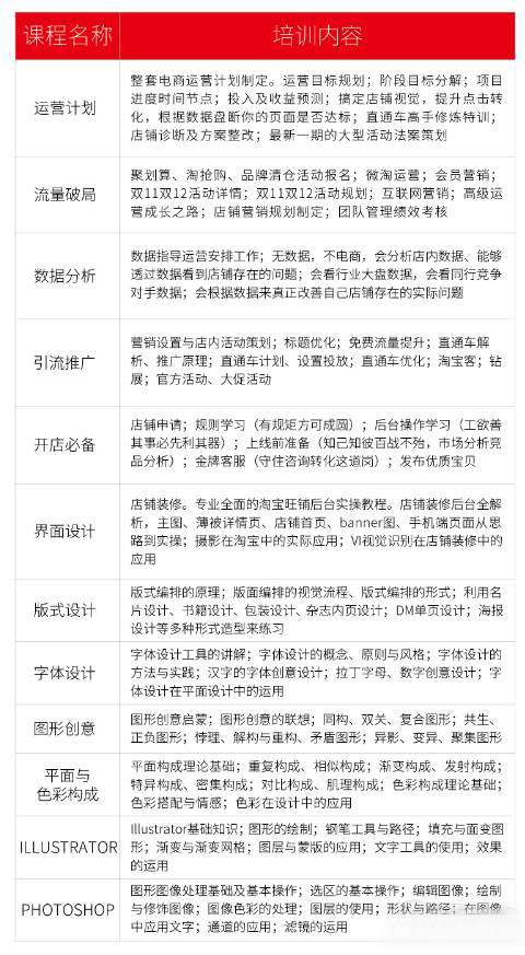
一、网店基础
1.电子商务的简介,淘宝网账号注册,个人实名认证;
2.网店的定位,买家购物流程,规则的解读;
3.产品发布的要素及发布前的准备 商品资料的学习;
4.图片的设置的方法;
5.电脑的一些基本操作,网页发布宝贝,上下架时间,橱窗推荐;
6.文案的撰写,下载淘宝工具的方法;
7.支付工具的使用;
8.店铺的基本管理;
9.千牛的使用,在线接待的一些技巧与方法,商城与C店的区别及日常管理等,信息传播要素,宝贝命名的优化,店内促销工具及促销;
10.PS图像处理;
11.装修提升篇理论篇-如何让你的店铺及宝贝更吸引人。
二、淘宝美工
1. 熟练掌握PS在图像编辑、图像合成、校色调色及特效制作四大部分的技巧以及配合其他软件的应用
主要用于网店图片的处理、编辑、合成、美化等;
2. 讲解的人性化功能以及在页面架构和前端开发应用领域的使用技巧,css样式表的应用,网站的管理和维护,
主要用于网店首页框架、内页描述编辑和美化;
3.网店视觉营销;
4.色彩搭配(理论+案例)
三、推广运营
1.流量、成交转化率;
2.客单价、数据部门运营和管理;
3.与营销有关的数字、案例分析;
4.打造网店爆款、内页文案的写作;
5.直通车、淘宝客;
6.促销、分销;
7.钻石展位、淘金币;
8.聚划算、试用中心;
9. CRM、仓储。
四、淘宝客服
1.新员工入职培训;
2.售前的知识储备;
3.客户接待沟通流程培训和准备工作;
4.有效订单的处理;
5.交易纠纷的处理;
6.客户关系管理。
【课程内容】
【课程优势】
●十年倾注办学,全国80多所连锁校区为您不确定的工作地点提供稳定的学习机会;
●十年良心教学,百万学子的选择为您提供选择学习学校的良好向导;
●十年用心服务,“五优服务,学员无忧。”全方位服务为您的学习保驾护航。
上元教育,2005 年在苏州起步,十五年的时间发展出上元会计、上元设计、上元资格、上元学历、上元建工、上元IT、上元考研、上元外语八大品牌,目前拥有近80家校区,横跨中国经济活跃的江苏、安徽、上海,浙江四地。
上元教育坚守“我心向学员”承诺,在课程设计,教学服务,规范管理上均以学员的满意度为衡量标准和依据。重视学员的职业发展,紧跟行业步伐,与时俱进地进行课程更新。以“优秀的师资,优良的管理体系,优质的教学服务,优美的学习环境和优雅的班级文化”的五优服务,从而保证学员无忧。
【发展历程】
2005年-2009年:初创期
这时期的上元,蛰伏沉淀,积累着腾飞的势能,从模式的创新,到服务体系的打造,上元进行着一系列的创新和探索。
2009年-2013年:战略扩张期
这五年,从无锡开始,上元开始了快速扩张的脚步,5年的时间,新开几十家校区,遍布苏浙沪皖。
2014年-2016年:战略调整期
经过5年的高速发展,上元开始着力加强内部管理,制度流程建设,为未来发展积蓄能量。
2017年-至今:战略腾飞期
2017年,在新的战略目标的指引下,上元开始新的征程。
【教学品牌】

学校名称:淮安上元教育
固定电话:400-001-5729
授课地址:江苏省淮安市清河区淮海东路138号新亚国际大厦 预约参观