课程详情 学校简介 学校地址 申请试听
关键词:网络工程师培训 网络工程师培训班 网络安全培训班价格
课程介绍

行业前景
课程内容
课程内容全面
课程内容几乎覆盖了安全行业用到的大部分技术。包括:等保2.0、安全设备、内网渗透、TF与 AWD 攻防、护网行动解析、最新漏洞复现与解析。
安全众测项目
与合作企业启明联合做安全项目,云众可信、众测实战项目,学习到一定程度后,即可成为企业注册白帽子,可参与真实的企业渗透、安服、风评等众测项目。
涵盖企业真实项目
千锋有多家安全企业合作,学员在学习期间,可以边学习,边做真实的项目, 增加真实实战经验。
学校优势
课程研发
由千锋教育主导,奇虎 360、启明星辰等企业联合研发教学课程,根据企业岗位定制,由用人单位评估,经多家企业联合研发
靶场设备
依托真实企业项目场景,采用真实的企业漏洞还原环境搭建,以真实的企业平台与设备实操攻防对抗,学习与工作相融,学员可无障碍迈入职场。
师资团队
业界高水平的白帽极客战队全程授课,项目驱动教学,让学员在学习期间有能力胜任安服、渗透等项目。
企业级项目案例
适应企业需求,拓宽职业发展空间。丰富的安全项目与 CTF 对抗赛、及靶机实战,全面增加学员的真实项目实战经验。
先进的教学模式
覆盖面广、实用性强,打造 " 一专多能 " 的复合型人才,技术课融入学习方法和职业素质。

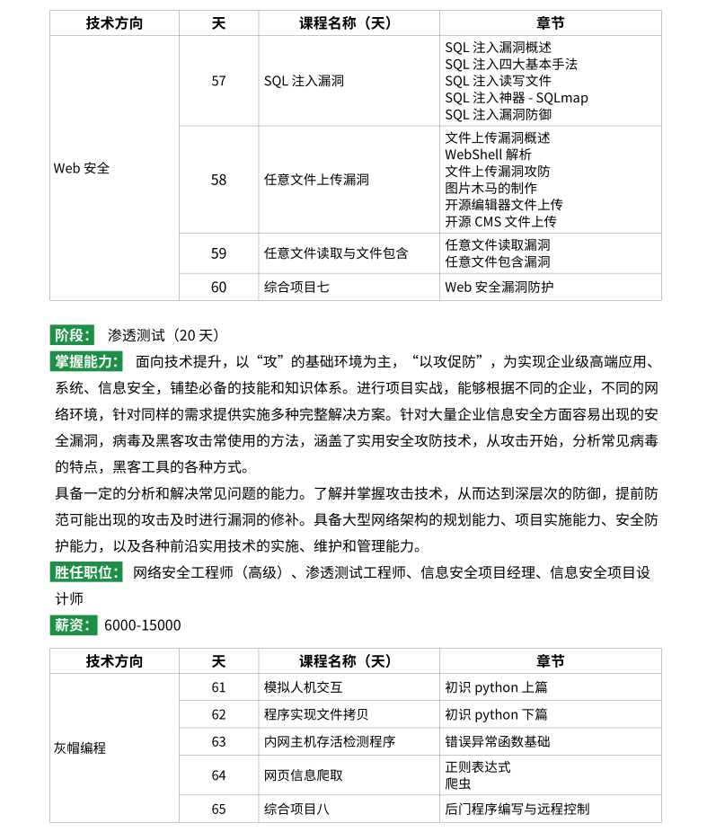
课程大纲
项目驱动教学
就业保障
师资介绍
宋老师
信息安全专家
毕业于天津理工大学信息安全专业。某漏洞平台知名白帽子会员,
中国计算机学会会员、国家注册信息安全专员,启明星辰云众可信技术
中心特聘信息安全专家,某安全实验室研究员兼高级 Web 安全顾问。
擅长代码审计、渗透测试与漏洞挖掘等技术。

公司简介
IT培训隶属于北京互联科技有限公司,秉承“做真实的自己,用良心做教育”理念,致力于打造IT教育全产业链人才服务平台,公司总部位于北京,目前已在深圳、上海、广州、郑州、大连、武汉、成都、西安、杭州、青岛、重庆、长沙、哈尔滨、南京、太原、沈阳、合肥成立分公司,业务范围覆盖以大学生就业培训、职后技能培训与企业内训培训为主的立体化教育培训产业链。 公司目前已与国内20000余家IT相关企业建立人才输送合作关系,年培养优质人才20000余人,合作院校超600所,累计向互联网输出免费教学视频800余套,累积播放量逾9000万次。每年有数百万名学员受益于组织的技术研讨会、技术培训课、网络公开课及免费教学视频。
历程精彩纷呈,获得荣誉包括:中关村移动互联网产业联盟副理事长单位、中国软件协会教育培训委员会认证一级培训机构、中关村国际孵化软件协会授权中关村移动互联网学院、教育部教育管理信息中心指定移动互联网实训基地等。
面授课程包含HTML5培训、Java培训、Python人工智能+数据分析培训、全链路UI/UE设计培训、云计算培训、全栈软件测试培训、大数据+人工智能培训、智能物联网+嵌入式培训、Unity游戏开发培训、Go语言开发培训、网络安全培训,采用全程面授高品质、高体验培养模式,教学大纲紧跟企业需求,并推出软考、Adobe认证、PMP认证、红帽RHCE认证课程,拥有全国一体化就业保障服务,成为学员信赖的IT职业教育品牌。

学校名称:上海IT培训
固定电话:400-001-5729
授课地址:上海市宝山区同济支路199号智慧七立方3号楼 预约参观