课程详情 学校简介 学校地址 申请试听
关键词:天津考研培训哪里比较好 天津考研培训学费多少 天津考研培训去哪里学

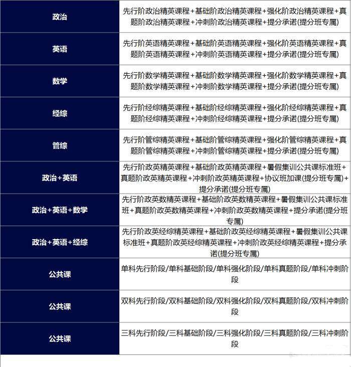
课程简介
初试公共课精英小班课+全程KTS公共课在线补课+暑假集训+寒假集训(12月31日前报名免费赠送)+全程KTS专业课在线课程专业课1对1+名师伴读+初试协议课程+复试协议课程+协议班服务及承诺。
课程专业
1.理学、工学、 管理、文史、 农学、军事等专业
2.审计、图书情报、旅游管理、公共管理、工商管理
3.艺术类、体育类
4.计算机、通信、 电气、金融专硕、经济学、国际商务
5.教育、心理、新传、社会工作、西医、法硕
6.英语翻译硕士
课程详情

天津跨考考研是一所专注于考研培训领域的教育机构,跨考教育自2004 年成立至今,跨考教育已在全国创立2大全日制教学基地,6个直营分校,200余个加盟分校,拥有行业顶 级160多位考研全职名师,200多位择校择专业资深咨询顾问,600余位高素质教学服务人员组成的保障团队,1500多名考研界各科状元的辅导顾问团队,累计服务学员超过320万,成为考研学子心中考研辅导的不二之选。
学校理念
跨考教育秉承”专业可信赖"的办学理念,是国内考研招生规模教大的教育机构,其中以中国信息大学以上千人的暑期集训规模。跨考教育是专业课、魔鬼集训营、专业硕士、复试辅导、移动题库模式的教育机构,累计培养的成功学员超多。
学校优势
“考研是一场没有硝烟的战争”。这句话同样适用于考研机构。目前整个考研行业,整体质量良莠不齐,鱼龙混杂,天价收费班,整个行业面临着“信任危机”。在这种情况下,跨考教育独善其身,始终坚持高品质,好口碑多年如一日秉承着“以学员为中心,以效果为导向”的教学理念,如今的跨考教育以更加卓越的姿态专注于考研,并以建立教学品质和高通过率为目标,整合业界优秀的师资力量与教研力量,为学员提供更加优质的课程与服务,创造更好的学习条件与环境,更好的帮助更多的同学圆硕博梦。
学校名称:天津跨考考研培训机构
固定电话:400-001-5729
授课地址:天津市南开区南京路新天地大厦 预约参观