课程详情 学校简介 学校地址 申请试听
关键词:成都学室内设计一对一哪里好
室内设计精英培训班
课程介绍
系统学习室内硬装设计、方案设计、室内软装设计等课程。
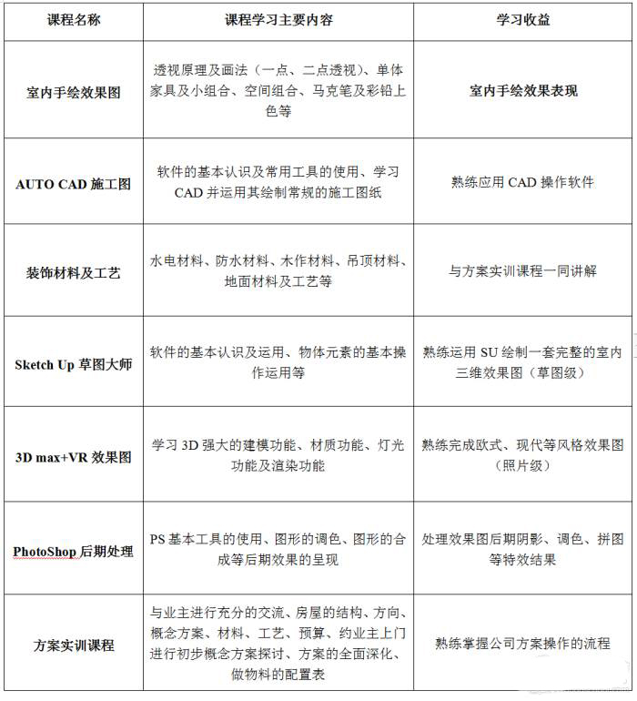
课程内容

适合学员
喜欢设计、想要从事设计工作的人群无年龄、学历、美术基础等要求。
课程目标
打造能胜任公司硬装和软装设计为一体的综合型的设计师!
成都室内设计培训中心
机构简介
成都明思源美术设计培训学校(以下简称明思源培训学校),“明思源”是由“中华人民共和国工商行政管理总局”商标局注册商标的室内设计培训教育品牌,注册号为【8925501】;成都明思源室内设计培训学校隶属于“明思源”教育品版旗下,与“成都东方美景装饰工程有限公司”同属“明思源”下属子公司,学校由成都市人社局于2001年批准成立,办学许可证号为劳社名【2255A05540041】,是四川地区乃至西南地区较早从事室内设计培训的机构之一,具有高 级办学资格,学校从成立之初就立足于室内设计培训、软装设计培训、景观设计培训、室内手绘培训、景观手绘培训及建筑效果图表现等专业培训。学校现位于成都市锣锅巷31号。学习环境氛围好,师资专业,学校经过十几年发展,已在成都室内设计培训行业树立良好的口碑,学校立足成都室内设计培训学校这块净土,坚守室内设计培训的信念,努力创建优质的成都室内设计培训学校。
学校发展历程:
2001年取得成都市劳动和社会保障局颁发《中华人民共和国民办学校办学许可证》;
2004年获得中 国建筑装饰协会(CBDA)成都教学考试点授权;
2004年获得中 国建筑装饰协会(CBDA)团体会员单位;
2005年获得中 国室内装饰协会(CIDA)团体会员单位;
2007年获得中 国建筑装饰协会室内设计师资格证考评资格;
学校企业文化:
学校以“崇尚一 流,追求卓越”为办学精神,追求科学发展,努力做到“以质量求生存,以特色求发展,以创新求领 先”确立了全新的办学文化,坚持以“求实、团结、奋进、感恩”为教学理念,以创建优质的成都室内设计培训学校为目标。
学校教育理念:
学校始终坚持以专业化的特色课程,高学术水准的教师队伍,敬业严谨的教学态度为办学准则,在成都室内设计培训学校行业中树立了良好的口碑。学校紧密结合国际国 内市场动向,本着“学有所用,学有所为”的育人原则,教学力求做到专业与实践相结合,先进的教学观念来引导学生走向成功,明思源为了创造自已的品牌,力求做到有层次,有计划的培养设计人才,这是我们每一个艺术设计教育工作者的义务与责任。
学校名称:成都室内设计培训中心
固定电话:400-001-5729
授课地址:成都市青羊区锣锅巷31号 预约参观