课程详情 学校简介 学校地址 申请试听
关键词:青岛前端培训 青岛web前端培训哪家好 青岛web前端培训费用
课程优势
行业前景
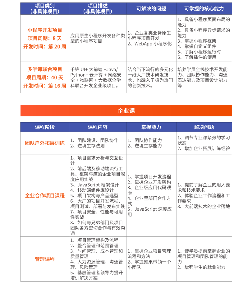
课程大纲














授课模式
面授教学 业内领衔严把教学质量关
限制人数
每班 40-80 人,老师能保证照顾到每位学员 !
面对面授课
根据学员课堂反馈调整上课进度,保障学员学习效果
主讲老师辅导
面授课间休息时间主讲老师可辅导学员,0 问题离开教室
师生互动模式
面授课程老师与学生面对面,可真人互动氛围好学习有动力
讲师介绍



公司简介
IT培训隶属于北京互联科技有限公司,秉承“做真实的自己,用良心做教育”理念,致力于打造IT教育全产业链人才服务平台,公司总部位于北京,目前已在深圳、上海、广州、郑州、大连、武汉、成都、西安、杭州、青岛、重庆、长沙、哈尔滨、南京、太原、沈阳、合肥成立分公司,业务范围覆盖以大学生就业培训、职后技能培训与企业内训培训为主的立体化教育培训产业链。 公司目前已与国内20000余家IT相关企业建立人才输送合作关系,年培养优质人才20000余人,合作院校超600所,累计向互联网输出免费教学视频800余套,累积播放量逾9000万次。每年有数百万名学员受益于组织的技术研讨会、技术培训课、网络公开课及免费教学视频。
历程精彩纷呈,获得荣誉包括:中关村移动互联网产业联盟副理事长单位、中国软件协会教育培训委员会认证一级培训机构、中关村国际孵化软件协会授权中关村移动互联网学院、教育部教育管理信息中心指定移动互联网实训基地等。
面授课程包含HTML5培训、Java培训、Python人工智能+数据分析培训、全链路UI/UE设计培训、云计算培训、全栈软件测试培训、大数据+人工智能培训、智能物联网+嵌入式培训、Unity游戏开发培训、Go语言开发培训、网络安全培训,采用全程面授高品质、高体验培养模式,教学大纲紧跟企业需求,并推出软考、Adobe认证、PMP认证、红帽RHCE认证课程,拥有全国一体化就业保障服务,成为学员信赖的IT职业教育品牌。

学校名称:青岛IT培训
固定电话:400-001-5729
授课地址:青岛市市北区龙城路31号卓越世纪中心4号楼 预约参观