欢迎来到培训无忧网!

咨询热线 400-001-5729

位置:唐山培训无忧网 > 唐山电脑与IT > 唐山软件系统 > 唐山网络工程师

唐山网络工程培训班

授课机构:唐山实力电脑学校

地址:唐山市路北区建设北路27号

网报价格:¥电询

课程原价:¥电询

咨询热线:400-001-5729

课程详情 学校简介 学校地址 申请试听

关键词:唐山网络工程培训班哪家好

网络工程培训班


专业优势

信息网络无处不在,涵盖信息、生活、生产、金融等各行业,而这些行业都需要专业的合格网络工程师。


培训目标

通过系统专业的学习,提高学生在计算机的基础理论、语言系统、操作系统、数据库开发、网络技术和电子商务开发等六个方面专业修养,树立完整的网络工程思想;通过专题训练毕业设计等专业实践过程,强化对知识的理解、吸收与应用,培养学生应用专业知识解决实际工程问题的能力,以满足信息时代对高素质、专业型网络技术人员的需求。


培训对象

招收具有初中及初中以上文化程度的学员,有志于全面、专业学习网络工程专业技术的社会各界人士


就业去向

1 、电脑维护 2 、网站维护 3 、网络管理 4 、网站设计项目主管 5 、网站开发与维护 6 、网站工程师


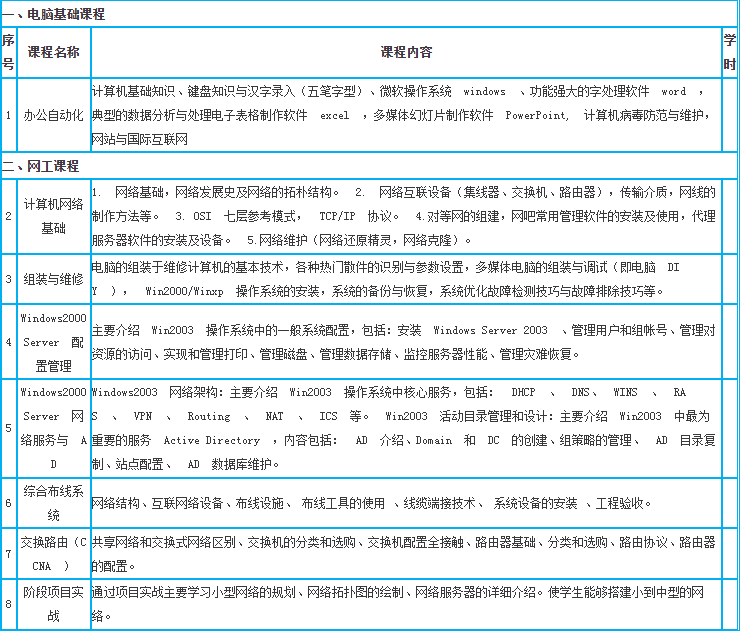
培训内容

网络工程培训班

唐山实力电脑学校简介

唐山实力电脑学校

机构简介

唐山实力电脑学校是经唐山市劳动局批准的正规办学单位,是国 家工信部唐山授权的芯片级电脑硬件维修工程师培训与考试中心,也是唐山一家且省内规模大的电脑芯片级维修培训学校。
唐山实力电脑学校经过多年的努力,现已发展成为集教学部,维修实践部,维修工程部为一体的大型培训机构,学校作为省内龙头电脑维修培训基地,拥有在维修业界具有较高的声誉。
唐山实力电脑学校具有丰富教学经验的师资队伍,多年来一直全身心致力于主板维修、硬盘维修、数据恢复、笔记本维修、显示器维修、打印机维修等专业技术知识的研究和培训,打造了计算机网络和维修领域的知名教育品牌。

  • 学校名称:唐山实力电脑学校

    固定电话:400-001-5729

    授课地址:唐山市路北区建设北路27号 预约参观

  • 培训无忧网
免 费 申 请 试 听
提交申请,《培训无忧网》课程顾问老师会一对一帮助你规划更适合你的专业课程!

留下你的信息,课程顾问一对一为你规划更合适课程!
  • 姓名:

  • 手机:

  • 地区:

  • 想学什么:


Warning: fopen(/www/wwwroot/pxwy.cn/data/pagesinfo/info_49595.php): failed to open stream: Permission denied in /www/wwwroot/pxwy.cn/include/cachepages.class.php on line 122